コンテストで CQ を出すときは CTESTWIN の CW送信機能を使用しています。
リグのキーイングは以前制作したエレキー経由です。
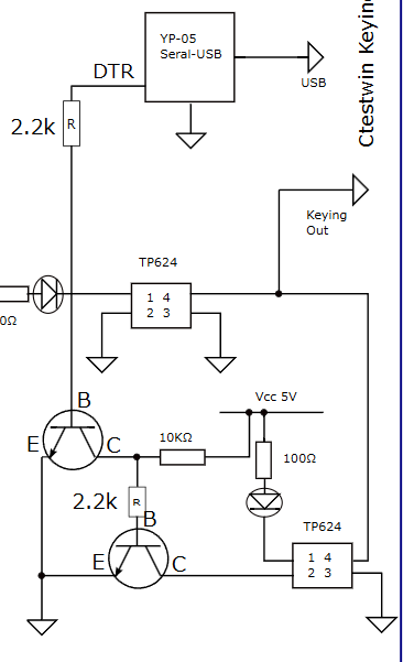
エレキー内蔵のシリアルインターフェースの DTR 出力を使用していますが、PC に接続した状態でONになる(負論理)ため、キーイング出力がリグに接続されていると、リグの電源を入れたとたんに送信状態となります(YAESU のリグでは TX ランプ点滅)。その後 CTESTWIN を起動すると DTR オフになるのですが精神衛生上よくありません。
今回は DTR の論理を逆にしてキーイング出力するようにエレキーを直します。CTESTWIN 側は設定画面に DTR を正論理として扱うオプションがあるので、これを設定します。

トランジスタ2個で DTR 出力を反転します。

トランジスタは何でもいいのですが、骨董品の 2SC733(シルクハット)が沢山あるので採用。

シリアルモジュールのピンの間に回路を追加しました。余裕があって良かった。

改造完了。

これでリグが予期せぬ送信状態になるのが解消されました。なお、FTDX10 の PC キーイング機能も正論理です(負論理に変更できません)。

FTDX10 と FT-897+エレキーが両方正論理になったので、2台でのオペレーションが簡単になりました。
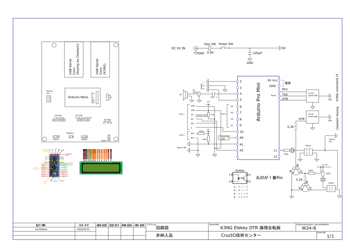
[改訂版エレキー回路図]
